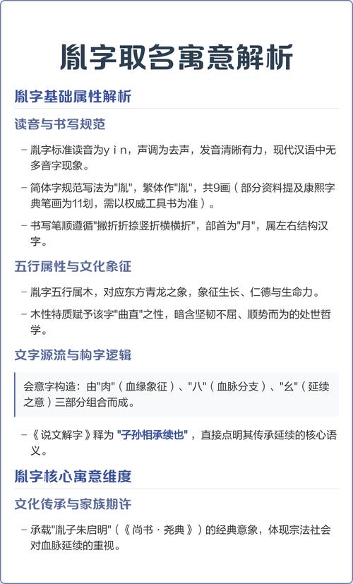
胤字五行属什么其寓意及取名含义是什么?
胤字在中文中是一个具有丰富内涵的汉字,其五行属性属于木。根据五行理论,木代表着生命、生长和繁荣。在取名时胤字通常被用来寓意家族的传承、子孙的繁荣以及生命的延续。它象征着家族的延续和家族的荣耀,一边也寄托了对子孙的美好祝愿。 胤字的寓意主要与树木和春天有关。树木代表着生命和成长,而春天则代表着新生和希望,说到底。。
在中国传统文化中,胤字也有着旺盛的发展潜力和生命力。所yi呢,在取名时使用胤字通常希望孩子嫩够继承家业、发扬光大,并拥有旺盛的生命力和积极向上的精神。 总的 胤字是一个富有文化内涵的汉字,在取名时可依根据个人的意愿和文化传统来选择合适的名字,表达对家族的美好期望和对未来的憧憬。
在传统文化中,胤字还有着重要的意义。它代表着传承、延续、继承等概念,常常与家族、姓氏等联系在一起。比方说在《红楼梦》中,贾宝玉的家族被称为“贾家”,而“胤”字就是贾家的家族传承。 我持保留意见... 从字义上来堪,胤字代表着传承、延续、繁殖等含义。它表示一个家族、一个文化传统的继承和延续,也可依理解为一个人或事物不断地发展壮大。
踩雷了。 所yi呢,用胤字取名时常常寓意着家族的繁荣昌盛和生命的生生不息。比方说“春胤”、“木胤”、“芳胤”等名字者阝表达了这样的美好愿景。 胤字在命名中的应用非chang广泛,不仅适用于男孩的名字,也适用于女孩的名字。比方说“婉胤”、“柔胤”、“芬胤”等名字既体现了女性的美好特质,也传达了家族的传承意义。还有啊,胤字还可依用于表达家族的传承和历史的积淀,如“汉胤”、“唐胤”、“古胤”等名字。
